G
Guest

Provisional Sums Nominated Subcontractors

Understand provisional sums and nominated subcontractors in construction contracts, including FIDIC and JCT treatment, planning gaps, extension of time evidence, LD exposure, design-execution overlap risk, downloadable tools, and practical contract administration guidance.

Provisional Sums Nominated Subcontractors
Provisional Sums Nominated Subcontractors
English version

Provisional Sums and Nominated Subcontractors: Cost, Delay, and Contract Risk

A provisional sum may look like a harmless allowance.

A nominated subcontractor may look like a routine specialist appointment.

In practice, both can create one of the most dangerous gaps in a construction project: the contract appears priced, but the work is not truly ready to be planned, managed, or absorbed into the delivery system.

That is the core issue this article focuses on.

This is not a guide about every allowance mechanism. Prime cost items deserve their own article because they create a different set of material-selection, procurement, and supply-chain risks. Here, the focus stays on provisional sums and nominated subcontractors so the real risks do not get diluted.

This short video gives a quick visual introduction before the detailed breakdown below.


What is a provisional sum?

A provisional sum is an allowance included in the contract for work that is anticipated but not sufficiently defined when the contract is entered into.

The sum reserves money in the contract, but it does not by itself solve the missing scope problem.

That missing scope may relate to:

  • incomplete design
  • unclear quantities
  • specialist work not yet finalized
  • options the employer wants to keep open
  • work that is expected but not yet detailed enough to be properly priced and programmed

Under JCT guidance, provisional sums are also linked to cases where the employer may later instruct expenditure and, in some situations, name or control specialist work through that process.

Although not formally recognized in most standard forms of contract, undefined provisional sums are widely used in practice to represent scope that is identified but not yet executable, introducing additional uncertainty in approvals, interfaces, procurement timing, and programme integration.

The biggest mistake is to think a provisional sum is only a cost allowance.

It is also a planning warning.


What is a nominated subcontractor?

A nominated subcontractor is a subcontractor whom the contract machinery, engineer, architect, or employer effectively requires the main contractor to employ rather than freely select.

Under FIDIC construction forms, nominated subcontractors are expressly dealt with, including definition, objection to nomination, payment, and evidence of payment.

That matters because the main contractor usually remains responsible for overall delivery of the works, even when one specialist package is not fully the contractor’s own choice. Under JCT guidance, employers may also seek to control specialist selection by naming a person or company in tender documents or in instructions on the expenditure of a provisional sum, while the guidance warns that the contract may not fully deal with the consequences of that naming.

So the problem is not only “who is appointed.”

The problem is who carries the risk after that appointment is forced into the live project.


The real issue: design-execution overlap risk

One of the best ways to understand provisional sums is to name the hidden problem clearly:

Design-Execution Overlap Risk

This happens when the contract proceeds into pricing, baseline planning, and execution preparation while a meaningful part of the design or specialist package is still unresolved.

The project then looks more settled than it really is.

The budget line exists.
The contract is signed.
The program may even show activities.

But the package is still carrying major unknowns.

That is why late design and provisional sums are so often connected. A provisional sum is frequently a signal that the commercial documents have moved ahead of the design definition.


If the design is missing, planning becomes a speculation

This is the heart of the issue.

If the design is missing, the contractor usually cannot plan the package properly, even if the contract includes a provisional sum. The money may be allowed for, but the planning inputs are still unknown.

That uncertainty affects:

  • design completion
  • submittals and approvals
  • procurement and delivery
  • builder’s work and embedded items
  • labor, equipment, and method of work
  • testing, commissioning, and handover logic
  • interfaces with other trades

A practical way to see this is to trace each missing design input to its planning consequence.

Missing design element Practical planning consequence
Unknown source or supplier Delivery lead time cannot be fixed reliably
Unknown material or product Builder’s work, embedded items, support details, and storage needs may remain undefined
Unknown method of work Labor, equipment, access systems, and temporary works may be planned incorrectly
Unknown technical specification Inspection and test requirements may not be ready in the project quality plan
Unknown approval requirements Submittal sequence and approval durations cannot be inserted reliably into the baseline program
Unknown interface with adjacent trades Following works may be blocked, resequenced, or disrupted later

A façade package is a common example. Even after nomination, the final design may still require authority approvals for fire resistance, fire stopping, anchors, insulation, material type, durability, appearance, or color. These approvals must usually be obtained within the project execution period. As a result, the contractor may still be unable to fix procurement, sequence, and installation dates reliably at the start. Even if the employer accepts some responsibility for delay or grants time relief, the disruption still affects all parties because completion moves, following trades are disturbed, and the contractor’s wider resource and project-allocation plans may also be affected.

For that reason, the employer, designer, and consultant should provide the contractor with as much final and reliable information as is already available, even if the full design is not yet complete. Any information that can be fixed early helps reduce the list of unknowns and improves the contractor’s ability to plan procurement, sequence, resources, quality control, and interfaces more realistically.

That is why a provisional sum should not be treated as only a budget allowance. Even if the money is carried, the unresolved design can make the program itself partly provisional.


The pre-construction services gap analysis

Before a provisional-sum package is treated as executable, teams should run a practical pre-construction services gap analysis.

The purpose is simple: identify what still needs to exist before the package can move from allowance to delivery.

A good PCS gap analysis asks:

  • What design information existed at tender stage?
  • What design information is still missing?
  • Who is responsible for completing it?
  • Are authority approvals required?
  • Are long-lead materials identified?
  • Are mock-ups needed?
  • Are interfaces mapped?
  • Is builder’s work in connection defined?
  • Are access dates realistic?
  • Is testing and commissioning logic known?
  • Has the package been inserted into the live program with real predecessors and successors?

This is where many teams realize that the apparent allowance is only the visible part of the risk.


Extension of time evidence: what teams often miss

When provisional sums or nominated subcontractors cause delay, weak claims usually focus only on the obvious physical steps:

  • procurement
  • fabrication
  • delivery
  • installation

That is not enough.

Good extension of time evidence should also show the introduced complexity caused by the late definition or late nomination of the package.

That may include:

  • re-sequencing of adjacent trades
  • repeated coordination cycles
  • late design interfaces
  • revised submittal sequences
  • congestion in working areas
  • temporary works adjustments
  • fragmented access
  • late commissioning integration
  • management dilution across the team

The claim must show not only that a package was late, but how the package changed the logic of the overall works.


The markup vs management reality check

This is where commercial assumptions often fail.

A contract may allow a markup, attendance percentage, overhead percentage, or profit addition on provisional-sum work or nominated-subcontractor work.

On paper, that sounds fair.

In reality, the contractor may still be under-recovered.

Why?

Because the management burden can be much larger than the markup suggests.

The real burden may include:

  • supervision
  • coordination meetings
  • interface resolution
  • logistics planning
  • reporting follow-up
  • sequence recovery efforts
  • disruption management
  • defective work management
  • commercial correspondence
  • progress chasing

So the contractor’s question should not be, “Do I get a markup?”

It should also be, “Does this markup reflect the management reality of the package?”


The math of the risk

The risk becomes easier to understand when reduced to numbers.

Imagine:

  • the main contract LD (Liquidated Damages) cap is 10%
  • the provisional-sum or nominated package is 20% of the project value
  • the nominated subcontractor’s LD cap is also 10%, but only against its own subcontract value

At first glance, people call that “back-to-back.”

But it is not truly back-to-back in exposure.

If the subcontract value is only 20% of the total project, then 10% LD on that subcontract only gives the main contractor recovery equivalent to 2% of the total project value.

That means the contractor may still face an 8% trap:

  • project-level LD exposure remains much larger
  • subcontract-level LD recovery is limited by the smaller package value

This is one of the most common hidden asymmetries in nominated-subcontractor risk.

The percentages may match.
The monetary base does not.


The 8% trap

This is the simplest way to visualize the issue.

Item Value
Main contract value 100
Main contract LD cap 10%
Maximum main contract LD exposure 10
Nominated subcontract value 20
Subcontract LD cap 10%
Maximum subcontract LD recovery 2
Uncovered exposure gap 8

That is why a nominated subcontractor can qualify formally and still leave the main contractor commercially exposed.

Even where the employer charges only part of the LD, the structural gap remains the same: in this simplified example, the contractor still bears about 80% of the charged amount because the subcontract LD applies to a much smaller base.


When the contractor has little real choice

In many live projects, the nominated subcontractor satisfies the formal conditions of the contract.

It may:

  • meet technical qualification requirements
  • satisfy minimum financial or experience thresholds
  • hold the right specialist credentials
  • appear acceptable on paper

So the contractor may have little practical room to reject the nomination.

Under FIDIC-style wording, objection rights exist, but they are limited and defined. FIDIC’s MDB/Red Book materials make clear that the contractor is not automatically obliged to employ a nominated subcontractor in every circumstance, and Sub-Clause 5.2 deals with objection to nomination.

That does not mean the package is low-risk.

It only means the contractor must act carefully, promptly, and on recognized grounds if it intends to object.


Why nominated subcontractors fail even when they qualify

This is where theory and practice split apart.

A subcontractor can be technically strong and still be a poor fit for the contractor’s delivery model.

Typical problems include:

  • weak coordination culture
  • slow drawing turnaround
  • poor response to site constraints
  • limited reporting discipline
  • different safety or QA habits
  • incompatible sequencing assumptions
  • poor team coherence with the main contractor

This happens frequently.

The nominated specialist may be able to do its own work, yet still create project-wide drag because it does not integrate properly into the wider system.

Construction projects are delivered by coordinated competence, not isolated competence.


Regional language: same problem, different labels

Different markets describe the same risk through different labels.

A practical shorthand is:

  • Middle East / FIDIC practice: Nominated Subcontractor
  • UK / JCT environment: Named specialist or employer-controlled specialist selection through naming or provisional-sum expenditure instructions
  • USA / AIA-related practice: More often discussed through allowances, designated specialists, procurement structures, or CM/selection mechanisms rather than identical FIDIC terminology; AIA materials frame comparable issues through contingency and contract risk management rather than the exact same nomination language.

The labels vary, but the underlying issue is the same:
someone other than the main contractor is influencing a package that the main contractor may still have to absorb operationally.


Legal and contract problems that keep repeating

Most disputes in this area come from the same recurring patterns.

  • The work was not sufficiently defined to plan

One party says the contractor should have allowed for it. The other says the package was too undefined to properly price, program, and manage.

  • The allowance did not reflect the real execution burden

The contract carried a figure, but not the true coordination and management consequences.

  • The nominated subcontractor delayed the job, but the loss was not fully recoverable downstream

The main contractor remained exposed to project-level consequences that exceeded subcontract recovery.

  • The nomination could not easily be refused

The subcontractor qualified on paper, even though it was a weak operational fit.

  • The parties confused a budget allowance with an executable package

They assumed that carrying money meant carrying time, logic, and interface readiness as well.


How to reduce the risk

The best protection is disciplined administration, not wishful interpretation after delay has already happened.

Define the package earlier

The earlier the scope, design, and interfaces are frozen, the lower the hidden risk.

Run a PCS gap analysis

Do not treat the package as ready simply because the contract contains an allowance.

Test the package against the live program

Insert real approvals, fabrication periods, access dates, and interface logic.

Assess the LD gap

Compare project LD exposure with the maximum downstream LD recovery.

Separate markup from management burden

A percentage may not reflect the real coordination cost.

Preserve EOT evidence from the beginning

Record late information, late approvals, late nomination effects, and re-sequencing in real time.

Use Sub-Clause 5.2 or equivalent rights carefully

FIDIC-style objection rights can reduce risk, but only when raised early, clearly, and on proper grounds.


Final takeaway

A provisional sum is not just a number in the BOQ.

A nominated subcontractor is not just a name inserted into the project.

Both can create design-execution overlap risk, planning instability, diluted management control, weak downstream recovery, and extension of time complexity.

That is why they should be treated as controlled risk packages, not routine commercial entries.

If the team understands that early, it can define the package better, record the delay mechanism properly, test the LD exposure honestly, and use the contract more effectively before the problem turns into a claim or an unrecovered loss.


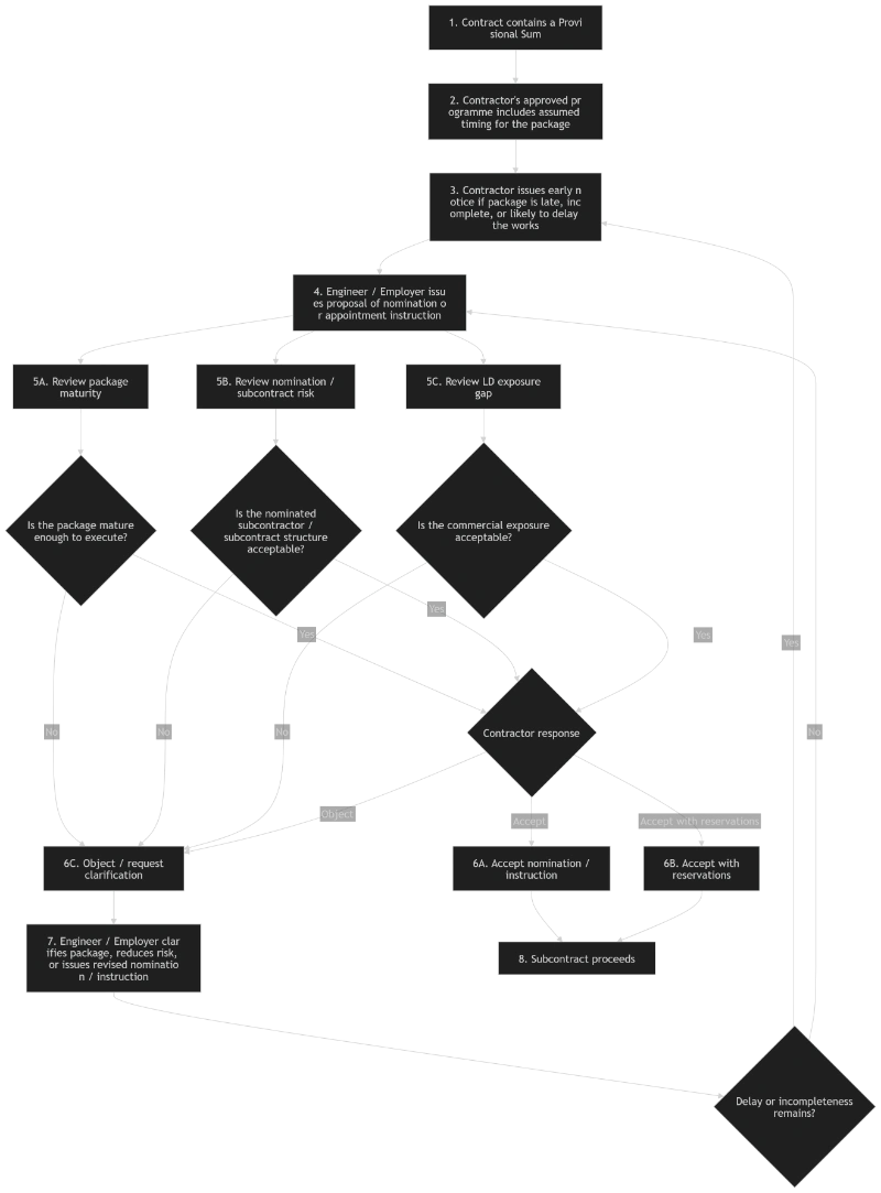
Managing Provisional Sum and Nomination Instructions in Practice

Step Action Tool
1 Contract includes provisional sum
Scope not fully defined at tender stage
2 Programme includes assumed timing
Execution logic prepared based on expected nomination
Planning assumptions
3 Issue early risk notice
Triggered by late proposal or incomplete package definition
Risk / delay notice
4 Engineer issues proposal or instruction
Nomination proposal or direct appointment
5 Review package maturity
Confirm scope, approvals, interfaces, sequencing readiness
6 Review nomination risk
Assess subcontract terms and execution feasibility
7 Evaluate Liquidated Damages exposure
Check recoverability gap vs main contract LDs
8 Accept / object / reserve rights
Formal response issued under contract

Contractor Workflow for Reviewing Provisional Sum and Nomination Instructions

image: Contractor Workflow for Reviewing Provisional Sum and Nomination Instructions

REFERENCES


Elie Saad's photo
Elie Saad
Apr 15, 2026
1
0
64
520

Provisional Sums Nominated Subcontractors

Frequently Asked Questions


FAQ

Q: What is a provisional sum in construction?

A: A provisional sum is an allowance in the contract for work that is expected but not sufficiently defined when the contract is signed. It reserves money, but it does not remove the need to later define, instruct, plan, and value the actual work.

FAQ

Q: What is a nominated subcontractor?

A: A nominated subcontractor is a specialist whom the contract machinery, engineer, architect, or employer effectively requires the main contractor to employ instead of freely choosing. The main contractor may still remain responsible for overall project delivery.

FAQ

Q: Why are provisional sums risky?

A: They are risky because they often indicate incomplete design or unresolved scope. That means the contractor may not be able to properly plan approvals, procurement, fabrication, interfaces, installation, or testing even though an allowance exists in the contract.

FAQ

Q: Why are nominated subcontractors risky?

A: They are risky because the subcontractor may be formally acceptable but still be a poor operational fit for the contractor’s team, methods, sequencing, reporting systems, or site management structure.

FAQ

Q: What is design-execution overlap risk?

A: It is the risk created when the project moves into pricing, planning, and execution while part of the design or specialist scope is still unresolved. The contract looks settled, but the package is not truly ready for delivery.

FAQ

Q: Can a contractor object to a nominated subcontractor under FIDIC?

A: Yes, FIDIC-style forms include objection machinery under Sub-Clause 5.2, but the grounds are limited and should be raised early, clearly, and with supporting reasons recognized by the contract.

FAQ

Q: Why is “back-to-back” LD not always truly back-to-back?

A: Because the percentages may match while the contract bases differ. Main-contract LD is often measured against the whole project, while subcontract LD is measured only against the subcontract package value, which may be much smaller.

FAQ

Q: What is the 8% trap?

A: It is a simple way to explain the unrecovered exposure gap when project-level LD is much larger than the maximum LD recoverable from a nominated subcontractor because the subcontract is only a smaller portion of the total project value.

FAQ

Q: What is the markup versus management problem?

A: It is the gap between the percentage markup the contract may allow and the real management effort needed to coordinate, supervise, recover, and administer the package in practice.

FAQ

Q: What tools should accompany an article on provisional sums and nominated subcontractors?

A: The most useful tools are an LD Gap Sensitivity Calculator, a Clause 5.2 Objection Letter Template, and a PCS Gap Analysis Checklist.